In previous post, quantitative risk analysis techniques is started with hazard identification then frequency analysis. Frequency itself can be estimated by two approaches, which are generic data approach and modeling approach. The first approach is already described in previous post.
Modeling approach is used to estimate leak frequency when general statistics data is not available. Modeling approach use fault tree analysis or event tree analysis.
Fault Tree Analysis (FTA)
Fault Tree Analysis provide estimated frequency/likelihood of even for events that have never occurred by combining all possible basic failure mode (collision, dropped object, human error). These modes are combined and we tract how these initiating events can propagate to the top event by progressive failures of safeguard or by combining with other events. We use AND or OR gate.
This is an example to understand mechanism of LNG tank overfilling by using fault tree analysis.

Event Tree Analysis (ETA)
Event Tree Analysis is used to track outcomes of specific initiating event, so that it complements FTA. For example, by using event tree analysis, it was found that major factors that contribute to the risk in LNG shipping are collision, grounding, contact, fire and explosion, and event occurring while loading and unloading at LNG terminal. It was found that collision risk is the highest contributor.
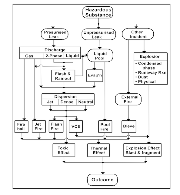
Consequence Modeling
Form of consequence can be dispersion, flash fire, pool fire, jet fire, and boiling liquid expanding vapor explosion (BLEVE). For LNG, spills will be for unpressurized releases with no toxics present, but some release will be pressurized, for example in LNG unloading line.
Figure below illustrates potential consequences from release of hazardous substance.

The last post of this topic will be about risk summation and risk management.
Reference: LNG risk based safety – modeling and consequence analysis (Woodward & Pitblado)